喜报|吴韬研究员获批2026年度上海市人民政府决策咨询研究重大课题

作者: 来源:协同科研中心、健康治理研究院发布时间:2026-03-19浏览次数:28



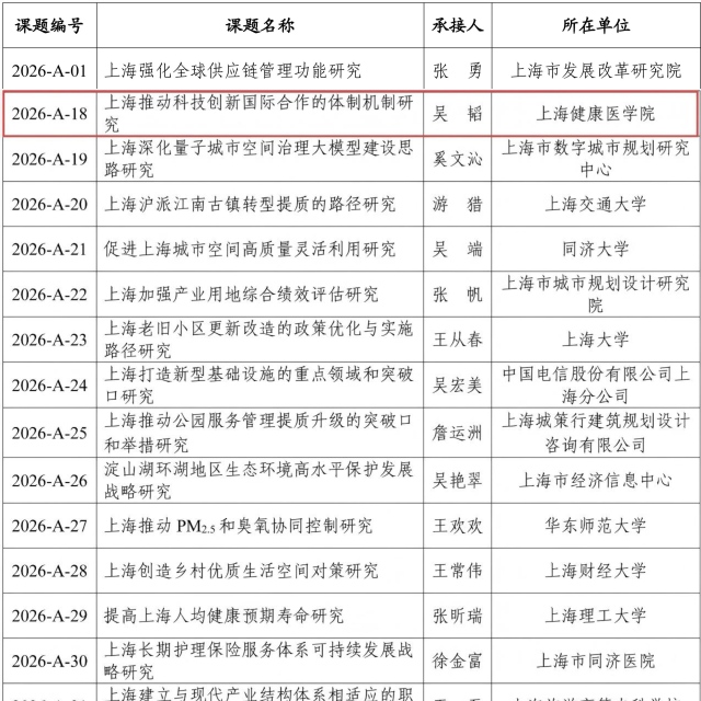
近日,上海市人民政府发展研究中心发布2026年度上海市人民政府决策咨询研究重大课题立项结果,我校吴韬研究员牵头申报的《上海推动科技创新国际合作的体制机制研究》成功入选,填补了学校该领域空白,再次彰显学校服务市委、市政府决策能力的显著提升。




课题组汇聚同济大学、上海社会科学院、中国浦东干部学院等单位智库力量,开展跨学科、跨机构联合研究,致力于为上海重塑全球科技创新治理体系、输出国际合作“中国方案”提供智力支撑,推动上海从全球创新网络“关键节点”向资源配置“核心枢纽”的快速跃升。

吴韬研究员团队长期深耕国际科创合作体制机制研究,2023年牵头获批中国长三角—巴尔干半岛生物医药国际技术转移协同创新中心,成为上海市唯一聚焦巴尔干半岛“一带一路”国家的高能级国际合作科技创新载体。该中心领衔中国首个全流程、全链条智慧医疗与主动健康海外科创示范基地和海外分中心落地巴尔干半岛多个国家,通过机制创新与实践探索,聚焦“产学研医用”一体化融合,积极构建集“技术研发创新、成果转移孵化、产业服务支撑、创新人才培养”四位一体的国际科技创新协同合作新生态,初步建立了可复制、可推广、可持续的国际合作科技创新新模式,努力推动上海深化全球科技创新网络新布局。

上海市人民政府发展研究中心是市政府决策咨询研究机构,主要职责是组织和开展全市经济、社会、城市发展及改革开放中具有全局性、长远性、战略性问题和重大热点难点问题研究,为市政府决策服务。2026年度上海市人民政府决策咨询研究重大课题于2月起向社会公开征集申报,经专家匿名评审和面谈遴选,最终从630份有效申请中确定了35个立项课题。


责任编辑:

Baidu
map